信号转导与转录激活子3 (STAT3)是STAT蛋白家族成员之一, 是位于IL6/JAK信号通路下游的效应子。STAT3参与调节细胞各样的生物学过程,包括增殖、迁移、凋亡、血管生成、免疫抑制等。STAT3在多种癌症细胞中异常激活,因此, STAT3是癌症治疗非常有潜力的药物靶点。人类细胞的RNA聚合酶 I 和III(Pol I和Pol III)转录产物是蛋白质合成、RNA加工、转录调节、蛋白质运输等最基本活动所必需的组分。Pol I 合成核糖体的组分,如18S、5.8S和28S 核糖体RNA(rRNA);而Pol III主要合成转移RNA(tRNA)、5S rRNA、U6 snRNA、7SL RNA、7SK RNA等非编码RNA。Pol I 和Pol III指导的转录失调与癌症的发生存在密切联系。然而, STAT3与 Pol I 和 Pol III指导的基因转录存在怎样的调节关系长期以来并不清楚。
2022年12 月16日和2023年1月19日,英国上市公司官网365邓文生课题组分别在线发表题目为《STAT3 potentiates RNA polymerase I-directed transcription and tumor growth by activating RPA34 expression》(Zhang C, et al. British Journal of Cancer, 2022, 12)和《STAT3 promotes RNA polymerase-directed transcription by controlling the miR-106a-5p/TP73 axis》(Zhang C, et al. eLife, 2023,1)的研究论文,揭示STAT3与Pol I和Pol III指导基因转录和癌细胞增殖存在正调控关系。
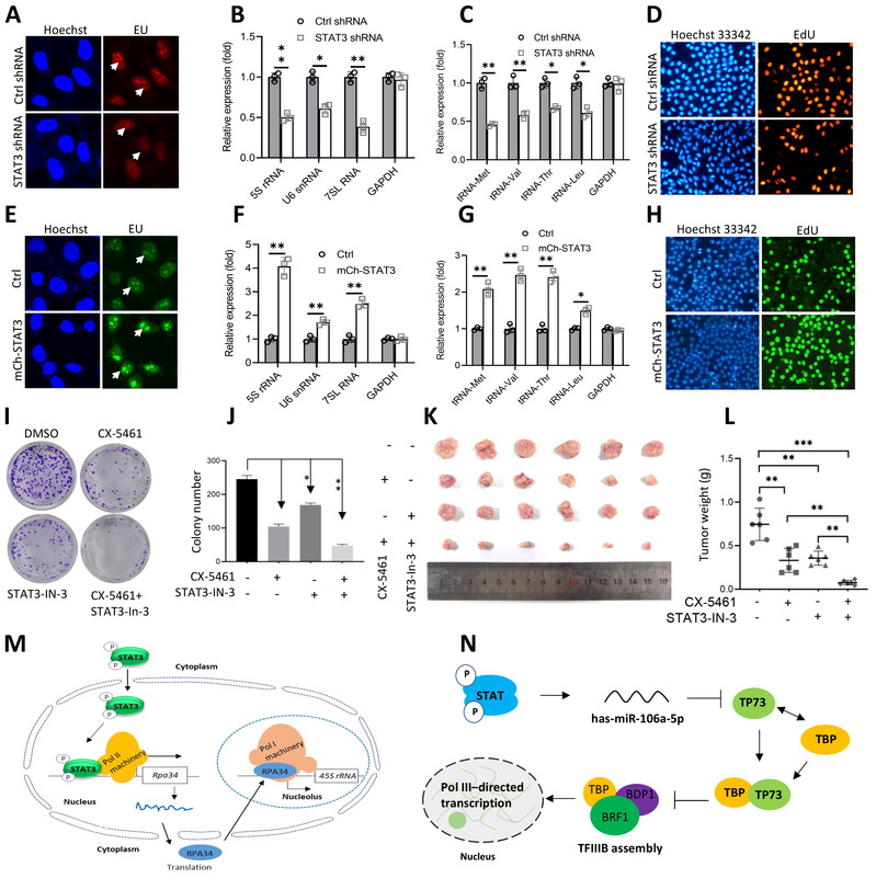
该研究利用多种手段改变宫颈癌细胞(HeLa)和肝癌细胞(HepG2)中STAT3的表达; 基因表达和细胞增殖检测表明,STAT3表达沉默抑制Pol I 和Pol III 指导的基因转录和细胞增殖(图1A-D);而STAT3过表达则促进细胞这些生物过程的活性(图1E-H),说明STAT3能充当激活子调节Pol I 和Pol III 指导的基因转录。研究表明,STAT3抑制剂能显著抑制Pol I转录和癌细胞增殖,提示抑制STAT3活性和Pol I 转录可能抑制肿瘤生长。的确,细胞克隆形成实验和裸鼠成瘤实验表明,STAT3抑制剂和Pol I 抑制剂均能显著抑制细胞克隆的形成和裸鼠成瘤的大小;而且,两种抑制剂联合使用比使用单一抑制剂表现出更好的抑制效果(图1I-L)。对STAT3介导的转录机制研究显示,STAT3 通过调节RNA聚合酶亚基RPA34促进Pol I依赖的转录(图1M),而STAT3则通过调节miR-106a-5p/TP73一对轴因子促进Pol III指导的基因转录(图1N)。这项研究的发现不仅为深入了解RNA Pol I 和Pol III 指导的基因转录机制拓宽了视野,也为抗肿瘤的药物研发与应用提供了新途径。
英国上市公司官网365是这两篇论文的第一作者和通讯作者单位,博士研究生张程是论文的唯一第一作者;生科院邓文生教授、张世华教授、赵沙沙副教授、邓欢博士和王娟老师博士为论文的通讯作者;研究生宋晓叶、余德恩、殷晓媚和张悦为论文的共同作者。
邓文生课题组成立于英国上市公司官网365,生物医学研究院建院之初,长期致力于基因转录与肿瘤生物学的研究。该团队自建立以来获得了长足发展并取得了显著成绩,共发表SCI研究论文二十多篇,其中, 自然指数期刊6篇,中科院1区3篇。申请发明转录8项, 授权两项;申请获批国家自然科学基金项目5项,澳门青年学者1项。该团队为英国上市公司官网365在生命科学领域里的研究做出了重要贡献。

图1. STAT3调节Pol I和 Pol III指导的基因转录和癌细胞增殖。A) HepG2细胞EU染色结果显示STAT3沉默减少核仁中rRNA的表达;B,C)RT-qPCR结果显示STAT3沉默降低Pol III 产物的表达;D) EdU结果显示STAT3沉默抑制HepG2细胞增殖。E) HepG2细胞EU染色结果表明STAT3过表达增加核仁中rRNA的表达;F,G)RT-qPCR结果显示STAT3过表达促进Pol III 产物的表达。D) EdU结果显示STAT3过表达增加HepG2细胞增殖。I, J) STAT3 抑制剂和Pol I抑制剂对细胞克隆形成的影响。K, L) STAT3抑制剂和Pol I抑制剂对裸鼠成瘤的影响。M) STAT3 调节Pol I 转录的机制模型;N) STAT3调节Pol III 转录的机制模型。*, P<0 .05; **, P<0 .01; ***,P<0 .001.